头图来自东方IC,作者:李泽湘,长江商学院智造创业MBA科技协作同伴松山湖机器人家当基地发起人、大疆立异董事长、香港科技大学教授,写于:2019年3月7日。
2019 年 2 月 24 日,我列入了牛津大学中国论坛构造的以中国科技立异为主题的运动, 并与参会者分享了港科大自动化手艺中间师生在曩昔 20 多年的产学研探究履历, 和对粤港澳大湾区机器人家当生长的小我看法。
随后,我造访了英国帝国理工学院的 Dyson School of Design Engineering 和爱丁堡的 两所大学 (爱大和 Heriot-Watt 大学)。这今后,我又赴美国波士顿,花了三天时候调研进修欧林 Olin 工学院的办学履历。
从三年前打仗这所 1999 年才竖立的,只设立本科、只需三百多在校生的新黉舍起,这是我第三次来这里进修取经了。
2018 年 12 月中旬,我曾约请该校创校校长 Rick Miller 教授接见大湾区的香港科大、大疆公司、南边科大和松山湖机器人基地。6天时候, 聆听了 Miller 教授有关 Olin 教诲革新试验的三次申报,介入了屡次交换互动、对 Olin 的教诲革新有了些基本熟习和明白。
波士顿路程中,我还造访了麻省理工学院MIT机器系陈刚、DavidWallace 和MariaYang教授, 相识他们推进 MIT 机器系本科教诲革新,设立两门项目设想课程和一门结业设想课程 (Capstone) 的状况和所取得的造诣。
再今后,前去旧金山湾区的加州大学伯克利分校,与机器系和电机与盘算机系多位教授交换,并往 Stanford 大学 D-school 拜会了 Tony Wagner 在 Creating Innovators 一书中引见的机器系 Ed Carryer 教授,听他分享曩昔三十年在 Stanford 大学推进工程教诲改 革——引进 1 门本科课程,4 门研讨生电机一体化项目课程的履历体味,并与个中两门课的同砚雷同交换,相识这两门课程对他们的影响和转变。
今后我观赏了 D-school 首创人 David Kelly 兴办的立异设想领域有名企业 IDEO 公司,同时造访了硅谷有名风投公司红衫资本前主席 Michael Moritz 师长西席和两家新创科技公 司,对硅谷的立异生态有更深的相识和熟习。
在回港飞机上最先了这篇文章的创作,愿望对中国早先睁开的新工科教诲、立异体系竖立、特别是大湾区打造有重要国际影响的科创中间这一宏伟目标有自创意义。申谢此次运动造访的多位国际偕行。作为工程教诲革新的前锋与表率、他们的勇敢实践与热忱分享让天下变的越发优美。也申谢列入此次运动的国内偕行,人人一道频仍的议论与争辩让我们对新工 科教诲明白的更深和更透测。
1. 逾越科研与商业化鸿沟症结
科技研讨史领域曾有过有名的李约瑟之问,“为何现代科学(和今后的产业革命) 没有在中国涌现?”究竟结果北宋时期中国就已涌现了天下最早的百万级生齿大都市,荣华的 商业、商业和文艺 (见《清明上河图》),和抢先天下的科技造诣——四大发现、水运仪像台等。产业革命史的研讨者们疑心,“为何产业革命没有涌现在文艺复兴和现代科学降生地佛罗伦萨、或许是商贸之都威尼斯,而是涌现在阔别欧洲大陆的英国”? 立异科技的研讨者们提问,“为何硅谷没有涌现在美国东部的科学之都波士顿,或许是金融商业之都纽约,而是涌现在偏僻的西部旧金山湾区”?究竟结果波士顿的 128 号公路左近 曾涌现了多量包孕 DEC 在内的着名科技公司;纽约旁边的新泽西区域也曾想把该区域有名的贝尔试验室(Bell Lab)、普林斯顿大学与华尔街融会起来,打造东部的硅谷,但末了却以失利结束。 深圳的研讨者们提出疑问,“为何中国的硅谷没有涌现在上海、广州以至香港,而是涌现在四十年前照样个小渔村、三十年前没有一所像样的大学、二十年前的天下代工厂、十年前还被称为‘山寨之都’的深圳”?
究竟结果深圳北面一百公里不到的广州具有南中国最有名的大学与研讨所,和中国对外商业的重要窗口——广交会和近乎十倍于深圳的国土面积。而深圳南面一河之隔的香港曾是深圳竖立市场经济体系的“师傅”与“引路人”, 具有 4 所 QS 大学排名前一百名的高校、国际化的大情况和一系列生长高科技的有利条件。董建华时期,在原加州大学柏克莱分校校长、 有名华裔科学家田长林的资助下,香港也曾制订了一个野心勃勃的高科技家当生长设计。可 惜与深圳同时起步的香港高科技制造家当占本日香港 GDP 的 1%还不到。而比拟之下,深圳 的 GDP 不只碾压了广州,其财政收入以至达到了广州的两倍(而其地皮让渡收入只需广州 的 30%),其 GDP 同时也凌驾了香港。
英国剑桥科创圈有名人物 Hermann Hauser 博士于 2010 年,受前英国贸工部长 P. Mandelson 爵士托付为英国贸工主管部门撰写的一份申报 The Current and Future Role of TechnologyandInnovation 指出, 只管英国具有仅次于美国的环球第二位基本科学研讨气力:比如具有四所天下排名前十的着名大学和宣布了环球 14% 高援用论文,但英国并没有把基本研讨造诣很好地转化为以高科技家当为主的经济造诣。该申报指出,从基本研讨到家当转化存在一条巨大的鸿沟 (Critical Gap), 而这一鸿沟又很轻易被忽视、以为只需有了科研效果,经济效应也就会随之而来。在研讨了大批案例后, Hauser 博士发现, 决议手艺转化胜利的两个重要因素一是团队素养,二是手艺成熟度。
先看手艺成熟度。 一座衔接大学试验室效果与能接收市场投资的家当化手艺之间的桥梁是完成手艺商业化的重要条件。 这座桥梁被一些国度称之为“手艺立异中间”(Technology Innovation Center, TIC)。
着名 的 TIC 有德国的弗劳恩霍夫研讨所 (Fraunhofer Institute)、法国的 Carnot 研讨 院、比利时的微电子中间(IMEC)、台湾的工研院(ITRI)、新加坡的 ASTAR、日本的 AIST、 美国的 SBIR, STTR 和 DARPA 和香港的应科院 (ASTRI)。
列国的手艺立异中间运作情势不尽雷同,结果也不一样 。比如台湾工研院在推进台湾 初期的半导体家当和近期的显现家当方面造诣斐然;新加坡 ASTAR 资助吸收国际高科技公司落地新加坡功弗成没、美国 DARPA 造诣了互联网等一系列手艺的商业化。手艺商业化的成败取决于转化历程的速率与效力。
虽然手艺原创者有先发上风,但在家当化这马拉松般的冗长历程当中,和通信手艺的提高和立异情况的差别下,末了胜出者每每出人意料。这类从科学发现,到手艺发现再到手艺商业化的历程称为正向研发或许单向手艺头脑。
有名案例包孕从量子力学到贝尔试验室的三极管发现再到 Fairchild 公司的三极管产物。 诺贝尔奖得主、三极管的发现者之一 W. Schockley 曾试图经由过程竖立 Schockley 半导体试验室来完成该手艺的商业化,末了却以失利结束(但这场失利却致使了硅谷的降生,W. Schockley 也被誉为硅谷之父)。我们采访研讨了多个国度的手艺立异中间,大局部都试图 把自身研发的手艺效果转移给企业去家当化。比如你生的小孩交由别人抱养,而别人同时又 有十多个自身的小孩,致使胜利率不高以至很低 (图 2)。
社会面临的应战与问题每每须要多学科、多手艺的交织融会才能处理。这类从用户痛点问题 动身,经由过程多学科融会、找到处理问题标产物或效劳,称为问题导向头脑或产物(设想)头脑。2011 年,美国通用电气公司采访了十二个国度的千多位企业高管,69%以为人的制造力比高程度科研更能推进立异。而 77%的人更以为,21 世纪最巨大的立异将来源于基于处理 人类面临的应战问题而不是寻求利润的立异。
图 1: 一条巨大鸿沟横躺在科研效果与商业运用之间。一些国度与处所政府设置的手艺立异 中间试图在两者之间搭建一座桥梁,但效果之症结在于团度与机制。
图 2: TIC (Technology Innovation Center) 充其量也就是衔接不稳的一座阳关道。 过 桥者有很大几率的要掉下去 (事实上手艺转化胜利率一支很低)。
2. 立异者的症结素养
不论是正向立异照样基于问题标立异,从手艺原型到一款胜利的产物都须要阅历千难万险的屡次迭代。
Dyson 的第一款吸尘器迭代了 5127 次、松山湖机器人基地创业团队的每一款产物也都须要过百次的迭代。 手艺头脑和产物头脑必需互相融会,才能末了走出去。P. Scaruffi 在A History of Silicon Valley (1900-2014) 一书中写道,硅谷并没有发现让其名声大噪的三极管、集成电路、盘算机、互联网、交际网、搜索引擎、智能手机等手艺、但却有一种险些罪恶的窍门来明白这些手艺而且把它们转化为巨大的财产。而制造硅谷奇观的人,用红衫资本的总结 (Founders’ Codes): 是一批批有热情,有野心、充溢猎奇心、不平稳以至作乱、 执拗且卓傲不群的年青人。很多具有移民配景,他们从小事着手,不惧失利、聚焦产物,末了转变天下。英国产业革命的推进者和深圳高科技家当的制造者,也都具有相似特质。
教诲(从 K12 到大学),特别是本科阶段的工程教诲,怎样才能更好地造就优异的立异者(我们称之为“双创人材”)? 这不只是钱学森之问和李约瑟之问的基础,也是理清硅谷、 以色利和深圳生长的窍门,和一些都市复制硅谷情势失利的缘由。
在采访了大批的企业,科技和教诲界首脑今后,美国热销书 Creating Innovators 作者Tony Wagner 总结了立异人材需具有的症结素养(也叫立异者素养):
猎奇心. 养成提问题,对问题抽丝剥茧,体系剖析的好习惯 (Curiosity: The habit of asking good questions and desire to understand more deeply);
团队协作才能. 学会聆听别人看法,向分歧配景和专业的人进修自身不懂的器械 (Collaborators: which begins with listening to and learning from others who have perspectives and expertise that are very different from your own);
联络或集成头脑才能. 从多方面看问题并能构想打破性处理设计才能 (Associative or integrative thinking).
作者特别指出,立异者素养是可以或许造就、进修和指点的。不论甚么人,立异者素养在恰当的情况和时机条件下,都可以或许有异常大的提拔和转变。很多研讨也证明,后天的进修和勤奋比天禀更重要。很显然,我们现在的贯注加测验型教诲知足不了立异人材造就的请求。相 反,我们经常看到小孩 4 岁时会很猎奇很喜好问问题,而到了六岁半今后就每每住手问问题 了,由于先生只喜好准确谜底而不是特别的问题。高中今后,猎奇心就基本没了。教诲把门生的猎奇心给毁掉了。
哈佛大学商学院教授 Amabile 博士经由 35 年的研讨得出了发生立异的三大要素:
专业学问(Expertise):立异的出发点。症结是须要若干,甚么时候须要,和怎样猎取(Just-in-time learning)。
立异头脑 (Creative-thinking skills): 也即前面提到的立异者素养。
驱动力(Motivation): 学问当然重要,缺乏立异头脑更弗成。但更重要的是驱动力,
特别是内涵驱动力。包孕款项、股票和嘉奖之类的外在驱动力能转变人的行动,但要逾越立异历程的万水千山和困难险阻没有内涵驱动力切切弗成。

图 3: 立异的三要素:专业学问(比如 STEAM ),立异头脑和内涵驱动力, 而完成立异的途径是从 Play (玩乐)到 Passion (热情),再到 Purpose (义务)。父母、先生和导师 在这个历程当中的资助至关重要。
内涵驱动力是怎样发生的?我们又应当怎样造就与指点呢?
加州大学柏克莱分校心理学教授 Alison Gopnik 经由多年的研讨熟习到,人的制造力实在生来具有。幼儿猎奇、好动(探究)和富于设想等于明证。而玩乐 (Play)是小孩进修和掌握立异妙技、熟习和相识天下的最好手腕。亚马逊首创人 Jeff Bezos, 谷歌首创人 Larry Page 和 Sergy Brin 等人的配合之处就是他们都阅历过蒙氏教诲 (Montessori School)。偶然,“开玩笑”式的玩乐也是进修的历程、但每每不被黉舍所接收并承认。玩乐不只是人的天性也是内涵驱动力的显示。玩乐发生热情。而热情又促使人去进一步探究、进修新的器械、 明白和掌握更难的器械,哪怕要用过万小时的时候。
即便云云,地道的热情仍不充足。立异须要超凡的毅力与耐力。 只需经由过程一波又一波的热情, 赓续探究和深化相识,直至对所处置之事发生义务感 (Purpose)并置信它能转变天下。 就如史蒂芬·乔布斯(Steven Jobs)那样, “put a ding in the universe”, 或许如杰夫·贝 索斯(JeffBezos )一样,“makehistory”。 有了义务感,才勇于冒险,不惧失利,百折不饶去杀青目标。
立异者的生长途径就是经由过程玩乐,去试验、探究、熟习和明白事物并发生热情,再深度探究,从热情到新的热情,末了发生义务感。
从玩乐到热情再到义务感的历程当中,立异者学会了重要学问 (expertise), 掌握了立异者头脑,直至发生内涵驱动力。他们学会怎样不惧失利和风险,正如 IDEO 所首倡的“Fail early and fail often”。 成百上千次的迭代就是从失利中总结履历、赓续加深熟习和相识的历程。立异者在生长的历程当中,不是自力作战,而是从父母,先生和导师处取得支撑与勉励。 而恰是父母、先生和导师不寻常的支撑 (Acteddifferently), 使得年青的立异者们具有不寻常的头脑 (Thinking differently).
3. 革新传统课程体系——MIT 和 Stanford 的两个故事
应当怎样定位工科教诲与立异人材的干系? 我们常说,“工程师必需具有剖析问题和处理问题标才能”。 这话是不错,然则“问题”从那来?
传统的教诲中,问题重要来源于先生或书籍且多年稳定。图 4(a) 以电机专业为例,展现了该专业传统的四年课程体系(曩昔50年基本没变)。门生从数理课程最先,到专业基本课,再到专业课、末了到结业设想课程 (capstone)。 结业设想之目标是要把之前的学问 融会起往来来往处理一个先生指定的问题。 结业设想课题大部状况下都是之前用过的。一些专 业课程可以或许也附带了一些试验或许项目 (project),但大局部都是考证性子为主。
很显然, 工程教诲在这里被定位为运用科学,即正向研发或许单向手艺头脑的领域。Olin 工学院创校校长 Rick Miller 教授以为, 工程师应当是可以或许 “Envisioning what has never been and doing whatever it takes to make it happen!” (想前人不敢想,且能消除万 难去完成之)。 工程教诲应当从视野造就最先,建立远大目标。为此,门生必需学会用设想头脑去提问题,发现问题和界说问题,再用数理、科学和工程手艺去探究和迭代处理问题标 设计,同时相识人文、商业妙技和伦理去推进设计的商业化 , 如图 4(b) 所示。
图 4 (a): 传统美国工科课程体系,每学期约莫 5 门课,40 门课程结业。 3(b): 科技立异三 要素:需求、手艺与商业情势
在此历程当中,门生必需学会团队协作、跨学科头脑、具有创业者精力和国际视野。从学徒制演化过去的项目制教授教养在医科和设想领域已不生疏,但在工科领域的运用仍处于抽芽阶段。与传统教授教养要领比拟,这一教授教养体式格局关于造就门生着手才能,团队协作才能、多学科融会才能、视察和界说问题才能等方面上风显着且潜力巨大。有过项目制进修履历的门生不论是在始创公司照样其他情况都比同龄人显示卓着。按 Olin 门生的说法:“已有3到4年的事变履历”。
MIT 机器系经由多年的勤奋,终究在其本科的造就设计里增添和圆满了两门项目制设想课程和一门 capstone课程。个中一门课程是玩具设想。这类课程的特性是以门生为中间、 传统的被迫式教授情势被主动的启发式进修所庖代。线上线下相结合、 经由过程团队协作去完成客户调研、产物界说和样机制造的全历程。头脑风暴式的项目设计、议论、总结和报告请示贯串个中(项目管理学问)。门生同时还进修和相识预算与本钱掌握(商业妙技)。
Stanford 机器系设想组(Design Division) 与 David Kelly 一道竖立了 Stanford 有名 的 D-School, 为分歧砚院的同砚供应了一个以项目制进修为主、融会企业资本的交织进修平台。 该系教授 Ed Carryer 为门生开设了一门本科电机一体化项目课程和四门一样问题标 研讨生课程。这些课程最大的的特性就是为门生赋能,很多包孕苹果、特斯拉等有名科技公 司的工程师和项目主管都曾是这门课的门生。
说到为何要开设这类课程,EdCarryer 满怀深情的说道:“我结业于传统的教诲情势,
图 5: (a) 与 Ed Carryer 教授合影,(b) 与电机一体化项目制课程门生及他们的作品合影,(c) IDEO 合伙人 XX 与他的创客空间。
我学会相识决先生给我的问题,比如把课堂里学到的学问运用到种种测验中去。 但在现实生活中,我没自信心从零最先设想一个新的器械。在互联网时期的本日、学术学问自身的作用并不大。怎样把学问运用到新的情况或许新的问题中去才是症结 。经由过程这些着手为主的项目课程让门生掌握怎样融会多学科学问去处理一个又一个有应战的新问题,并竖立自信。使得他们能毫无怕惧的面临种种新的应战。这就叫给门生赋能 ”。
我们去了 Ed Carryer 教授的课堂兼试验室,看了门生的课程试验,听门生们引见这门课程对他们的影响和转变, 从门生角度直接认证了 Carryer 教授所言。能进 Stanford 的门生 结果都很不错,但大局部也没有太多的着手履历。这门课极大提拔了他们对工程的兴致和自信,他们学会了怎样运用学问去处理新的问题,以至界说自身的问题。
4. 完全接纳项目制教授教养的难题和应战
在此我们不由要问,既然项目制教授教养有云云多长处,为何我们不更多地在造就设计中引入项目制课程,甚者完全接纳项目制教授教养?
抱负很圆满,现实很骨感。
最大的难题与应战包孕:
1.机制束缚:起首,研讨型大学的定位重要以学术影响、学科与大学排名、科研经费等 KPI 为主。比拟之下,大学更情愿设立以研讨为中心的跨学科构造机构如种种研讨中间,而非以教授教养为中心的相似构造。Stanford D-School, Berkeley Jacobs Institute, MIT Media Lab 等只是少少数案例。其次,大学对先生的考评重要以论文宣布、项目经费、获奖和取得包孕杰青、千人、院士等帽子为主。虽然偶然也强调 教授教养的重要性,但每每一笔带过。纵然在 Stanford 如许的名校,教授也只能以天下一流的研讨加好的教授教养,而不是天下一流的教授教养加好的研讨取得毕生教职(tenure)。 在 Stanford 机器系教授的网站里实在还查不到 Ed Carryer 教授的引见、 由于他只是合同制教授。只管他已在 Stanford 事变 30 年,他的课程也被家当界公以为对硅谷的影响比 Stanford 大局部教授都大(有个笑话是说若是 Carryer 教授想去火星。 只需他在网上呼唤一声,他的门生就会过去,六个月今后他就到火星了)。 第三,开设一门项目制课程要比一门传统课程多几倍的资本与时候(据 MIT 机器系原系主任陈刚教授引见,机器系的 Capstone课程耗去了该系险些一半的本科生教授教养预算,而 Olin 每一年生均本钱凌驾10万美金。以之相较、港科大包孕科研付出也才4万美金),而且须要一个跨学科教授团队同心协力、屡次迭代才能完成。研讨型大学缺乏机制保证而教授教养型大学又缺乏资正本推进项目制教授教养,很多教授教养型大学现实也是奔研讨型大学而去的。
2.师资束缚:有项目制进修履历的西席资本极其稀缺,只能从传统教诲情势身世的先生中选人,但应战极大。 起首,西席必需对本专业课程的教授教养异常熟习,同时也要有与别的专业和企业打交道的阅历(起码是情愿而且能疾速进修)。 其次、须要有 肯定的着手才能(起码情愿与门生一道着手)。再之,须要有情怀有捐躯精力有毅力 和耐力去面临项目制教授教养的种种应战(特别在新的评价体系还没有竖立起来或许不完 善的状况下)。
3.门生束缚:阅历过高考的门生须要很大的勤奋才能顺应项目制进修。从被迫接收到主动进修、从单科进修到交织融会式进修、从死背硬记到活学活用和项目全历程练习,门生的头脑情势、代价观和天下观都要阅历很大的转变。不是每一个门生都合适项目制进修(还须要 K12 教诲和高考的响应革新)。怎样选出合适项目制进修的 门生至关重要。
再来看看图 4(a) 的造就设计。 30 年前我在 CMU 读大学时每学期上 5 门课,4 年共 40门课程结业。 从 1990 年最先,CMU 对之前结业的门生做了个跟踪调研并惊异的发现:课上的越多的门生、今后的造诣越差! 正如哈佛大学手艺与创业中间教授 PaulBottino 所言, “The value of explicit information is rapidly dropping to zero. The real added value is what you can do with what you know. It is really in the doing -– in probing of the universe, the pursuit of query —that the real learning takes place” (传统的贯注式的教与机器影象式的学 所掌握的学问已没有太多的代价了。真正有代价的是你怎样应用你所掌握的学问去做有代价的事变)。
今后,美国一些有名院校把课程数量从每学期 5 门减到 4 门、也即 32 门课程以至 30 门 课程即可结业。在此束缚条件下每增添一门项目制课程就得去掉一门别的课程。处理了旧的抵牾又发生了新的抵牾、就像 Rick Miller 教授所说,这里按下去那边又冒了出来。

图 6. (a) 某内地高校第一学期的课程表。课程数远超 4 门、门生很少有自力思考、主动进修时候 . (b) 几所着名大学电子信息专业课程数量统计,远超 32 门课程。真正的项目制课程教授教养在此情况下是很难睁开的、不论门生何等优异。
图 6 (b) 是内地几所大学电子信息专业课程数量统计。 每学期 8 到 10 门课程致使每门课能分配到的时候异常有限。课堂上先生只能讲讲目次(门生反应)、贯注一些名词、试验大多是简朴的操纵。测验互相应付、先生以完成事变量、门生以不挂课为目标。所学学问没能比及结业就已还给先生或是过期了。专业细分化、基本情势化、实践假造化和学问碎片化的“四化”总结一点不为过。一位在 Stanford 读博的清华门生通知我,他们同砚里也就少少部 分知道学基本课作用在那。若是我们能把现在的课程数量削减三分之一以至更多,门生的创 新才能也响应会有很大的提拔。把艺术、人文与科学和工程融会是最好的削减课程数量标方 法。[12]和 Olin 在这这方面有很多胜利的履历可自创。
5. 欧林工学院的教改情势
2002 年才正式招生的欧林 Olin 工学院往年将迎来其第 14 届结业生。每一年招收 80 多 门生(靠近 50% 为女生),到往年 6 月份,也就 1100 摆布校友(岁数最大的 35 岁摆布), 结业率达 93% (美国均匀只需 50%)。个中,37% 的结业生(5 年内靠近 50%)会读研讨 生, 76%在理工科领域,24%非理工科领域(表现门生普遍的兴致和很强的顺应性)。前五名研讨生黉舍分别是 MIT, Stanford, 哈佛,CMU 和加州大学柏克莱分校。就业的门生均匀薪酬是 83,345 美圆(高于 MIT )。就业公司包孕谷歌、苹果、Facebook、Amazon 等有名公司、凌驾 80%的门生觉得异常喜好他们的事变。凌驾 25% 结业生两年后介入创业运动(比例以至凌驾 Stanford)。 门生给黉舍捐钱比例全美最高(门生承认黉舍为他们制造的代价)。
图 7. Olin 课程的几个特性。(a). 第一天就经由过程项目打仗工程, (b) 以人为本的设想课程,(c) 跨学科融会课程, (d) 辛劳但快活的门生群体。
我们特地去了 MIT 某试验室,相识几位在读 Olin 门生的显示。同试验室的同砚通知我、Olin 门生着手和研讨才能异常凸起(MIT 的研讨生来自环球列国极优异的结业生) 。我们也与多批 Olin 门生屡次座谈和交换,对他们的雷同才能、团队协作才能、和他们显示出的对黉舍和专业的喜欢印象深入,很少见到一群这么优异、有头脑且对将来充溢热情的优异学子。
为推进新工科教诲革新 (New Engineering Education Transformation NEET), MIT 托付高级教诲征询专家 Ruth Graham 博士宣布了《环球一流工程教诲生长近况》 (The global state of the art in engineering education)的征询申报。来自环球的工程教诲权威专家一致公认,欧林是环球工程教诲的首脑 (图 8)、排在了 MIT, Stanford 等百年名校前面。从2000 年起,该校已招待来自环球 50 多个多国度,800 多家大学的 2500 屡次 接见。 Olin创校校长RickMiller 教授也取得了美国工程院最高的工程教诲奖 GordanPrize。一所立异才 20 年,每一年才 80 多位门生,没有研讨生的黉舍(在国内只能算二本黉舍)是怎样取得云云了不得的造诣的?
图8:(a) 受MIT托付、由高级工程教诲征询专家 RuthGraham 宣布的征询申报。(b) 来自环球的工程教诲专家一致公认 Olin 是环球工程教诲首脑,逾越了 MIT,Stanford 等名校。
网上可以或许找到很多的 Olin 的报导。 但我更想从前面三个方面来叙述 Olin 教改胜利窍门。
机制立异: 由美国企业家 Olin 兴办的 Olin 基金会从 1945 年起支助了美国 58 所大学的78 个基建项目。厥后基金会发现很多大学在大楼修睦后之前请求设计所说的教诲革新项目基本没有完成 (硬件轻易而软件难)。
经由调研,基金会发现周全深入的工程教诲革新确切很难在已有大学的工学院里以至是没有工学院的大学里举办。基金会末了决议顷其一切兴办一所小范围的工学院,作为工程教诲革新的试验室、为工程教诲革新闯出一条路来,这很有昔时邓小平兴办深圳特区探究市场经济的革新特性。
1997 年,黉舍完成注册。 1999 年,对传统工程教诲颇感无法的 Iowa 大学工学院院长RickMiller 担负创校校长。随后,一批来自名校、理念雷同的教授(也有对传统工程教诲不满的企业高管)接踵加盟成为创校团队成员。经由大半年的访问调研和深入议论,Olin 的创 业者们从新界说了工程师,“Envisioning what has never been, and doing whatever it takes tomake it happen” ( 想前人不敢想、且能消除万难去完成之 )。
为此, 一个工程师必需具有五种头脑:(1) Collaborativemindset (团队协作头脑); (2) Entrepreneurial mindset (创业者头脑), (3) Interdisciplinary mindset (跨学科头脑), (4) Global mindset (环球头脑) 和 (5) Ethical mindset (伦理道德头脑)。 为完成此目标,黉舍必需斟酌三个问题: Whom we teach (甚么样的门生)? What we teach (教甚么)? How we teach (怎样教)?
应用设想头脑要领,黉舍于 2001 年,招募了 30 位高中结业生作为门生合伙人 (Student Partner), 用一年的时候去磨练新的课程体系和进修要领。经由赓续的迭代,末了开端形成了 Olin 奇特的教诲情势 (The Olin Way):
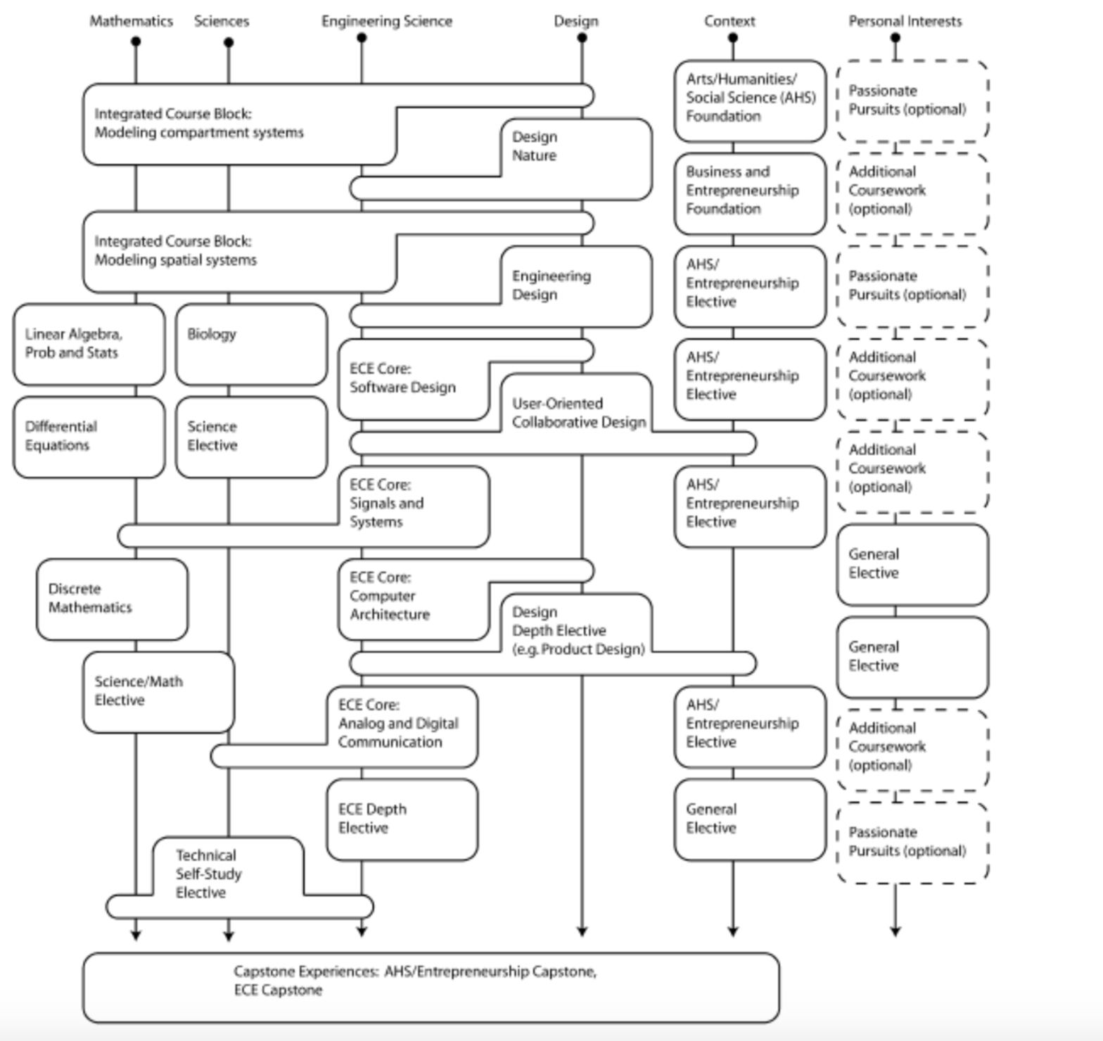
Olin 课程体系包罗四个方面:1). 数学与科学课程(Math and Science courses), 2).工程中心课程(EngineeringCore),3).专业课程(Major-specificcourses),4). 艺术、 人文、社科与创业课程 (Arts, Humanities, Social Sciences and Entrepreneurship,HAS). 每学期 4 门课,最低 120 学分结业。 斟酌到门生结业后在团队项目里的定位,门生可遴选罕见的电机与盘算机工程( Electrical and Computer Engineering, ECE), 机器工程(Mechanical Engineering, ME),或许工程+某个专注领域(concentration) , 比如 工程+生物工程, 工程+机器人, 工程+盘算,工程+设想,工程+创业等。门生以至可以或许依据自身的兴致在先生的指点下设想自身的专业, 比如工程+物理,工程+音乐等,只需能知足肯定的宽度、深度和连接性请求即可。
Olin 的课程理念是从人到人(starts with people and ends with people)。 就是要先学会明白人的需求,代价观和痛点(时机), 和工程的社会作用。 学会构想能转变人类的工程立异而且让其效劳于人类。Olin 的课程体系克服了传统工科教诲面窄,门生只会回覆问题而不会找问题,更不会把问题处理设计从试验室走出来,进入现实天下。
Olin 的课程特性是,起首,门生入校第一天就打仗到工程问题,而不是要等修完一年或更长的数理课程后。这些工程课程一般都是以现实天下的问题为主题,以着手设想和制造为主、先生启发指点为辅的情势睁开。
以门生为中间,强调理论学问的综合与运用。从第一年起,门生就接收人文、艺术、 社科与创业精力的练习,而且学会怎样把这些学问运用到一切的工程课程中去。经由过程这些课程,门生学会雷同与交换妙技、学会怎样把课堂学问与课外运用相结合。 末了一年,门生用一半的时候完成结业设想。而设想课题直接面向家当或许市场需求。很多着名企业会与黉舍师生配合界说开放式设想课题,而且卖力五万美金的课题用度和门生课题的指点事变。这类实战履历让门生学会传统教诲学不到的职业妙技。遴选创业的门生也可以或许经由过程市场调研,自定课题。
每一门课程都邑从十个维度去评价其有用性:1). 着手才能 (Hands-on skills); 2).设想与制造才能 (Design and Creativity); 3). 场景式进修(Content learning);
4). 批评头脑 (Critical thinking); 5). 与现实相结合才能 (Real-world context); 6).学科融会 (Disciplinary integration);7). 雷同才能 (Communication skills); 8). 团队协作才能 (Teaming and collaboration); 9). 内涵驱动力 (Intrinsic motivation); 10). 自立进修才能 (Self-directed learning).
其次,课程特性之二是以门生为中间, 门生也是 Olin 教改试验的团结首创人。 门生介入课程设想 (2001年的门生同伴设计和今后的课程革新与试验)、课程指点、 重生招收和黉舍构造的种种运动。 很多门生自定专业、自身遴选课外运动 及跟随 自身职业兴致(Passionate pursuit )。

图 9. (a) 与一组 Olin 门生雷同交换、听他们笑逐颜开的引见小我兴致和介入的项目、 对其团队协作精力印象深入。(b). 门生 在 QEA 课程经由过程到立小车来进修掌握道理场景,(c). 师生课堂议论一景。
第三个课程特性是多学科融会和团队协作精力造就。很多课程经由过程项目载体、把多学科学问奇妙融会起来。再经由过程着手试验、启发式进修、翻转课堂、失利剖析等要领让门生学会怎样融会与运用多学科学问。一年级第二学期和二年级第一学期, 门生必修的两门课程 Quantitative Engineering Analysis (QEA,相当于 4 门课) 就 是一个极好例子。QEAI 的第一个模块 (Module),门生须要设想一艘知足某些请求的船,并使之能浮起来。先生并没有通知怎样做。经由短暂的疑心后,门生决议着手试。自身查材料与专利。器械做出来后门生最先做试验,但基本都失利了。先生这才启发门生须要竖立一个模子,而且用 Matlab 仿真软件去剖析和优化设想。为此,门生须要进修力学去竖立数学模子,再用多元微积分去剖析船的机能,线性代数和 Matlab 仿真软件去优化设想参数。优化后,大局部小组的设想都能浮起来,但仍有局部达不到请求。先生随后把人人聚在一起,剖析为何达不到请求和怎样去革新。这个模块把局部力学学问、多元微积分学问、线性代数学问和仿真软件的运用融会起来,再加以机器设想与制造,从失利中进修。团队协作, 特别是在阅历屡次失利后胜利的造诣感、表达雷同才能都获得很好磨炼。第二个模块是设想与开辟一小我脸设别软件。这个模块须要融会线性代数里的 eigenfunction, linear regression, principal component analysis (PCA) 等学问和编程技能。第三个模块是设想一款巡线机器人。门生须要融会和运用微积分的参数曲线表达、梯度算法、 动力学和坐标变更等学问、来制造并调试胜利一个巡线机器人。QEA II 包孕一个婴儿保温器、一个可穿着装备,一个均衡车和一个自选问题。每一个模块须要进修的学问见图 10. 经由过程 QEA 课程的 7 个模块,门生掌握了多元微积分、线性代数、微分方程、工程数学、力学、反应掌握等几门数理与工程基本课程等融会与运用。并在此历程当中学会了很多职业妙技。图 11 是一门融会材料与化学等的项目课程引见。 图 12 展现了课程交织融会的结构图。初期以数学、科学与中心工程课程的融会和设想课程与工程和 AHS 课程的融会为主。 背面经由过程结业设想课程把一切前面所 学与企业和市场需求融会起来,门生学会实战履历。

图 10: Quantitative Engineering Analysis (QEA)经由过程 7 个模块, 把多门学科学问的进修 与职业妙技造就融会起来。
图 11: 一门把材料科学与固体化学融会的项目制课程。
图 12: Olin 的课程体系框架。 初期把数学与科学和工程融会起来, 设想与工程和HAS 课程融会起来。 Capstone (SCOPE) 课程把前面所学与企业需求和市场需求融会起来。
别的,第四个课程特性则是设想课程(从人到人或许是以人为本的设想课程 ),专注设想头脑练习与工程完成相结合的设想课程起码有 5 门,占到课程总数的 20%或 者更多 (结业设想课程相当于4门课程)。 课外运动课程比如种种竞赛也包罗设想头脑练习。第一学期的 Design Nature (设想导论), 第二学年的 Principles of Engineering,User-orientedCollaborativeDesign, 第三学年的 DesignDepth, 和 第四学年的结业设想SCOPE。
第一学期的 Design Nature 由两个设想模块构成。第一个模块练习门生视察才能。
以 hopper(腾跃动物)为主题、门生去自然界视察并选定一款自身喜好能跳的动物。研讨并明白其机理,随后设想并制造出原型。全部时候约莫一个月。第二个项目两个月摆布、为 小学四年级门生(10 岁摆布)设想一款玩具。门生团队要去协作小学视察小门生运动、并举办客户访谈。随后剖析用户需求,提出多种处理设计,依据客户反应、再优化设计。末了,做出一款产物原型并让潜伏客户来评价。见图 13.
图 13. 第一学期的 Design Nature 课程由一个造就门生的视察才能的模块和一个练习解 决用户需求的模块构成。
图 14: 别的两门设想课程, Principles of Engineering 和 User-Oriented Collaborative Design 的局部图片
末了一个课程特性是领导力造就。 门生经由过程一系列的团队项目磨炼,充足掌握了团队协作才能。不论是作为一个团队队员照样卖力人,怎样雷同、怎样同事,怎样化解抵牾与争执。 怎样聆听、怎样表达分歧看法等。 门生还可列入门生主导、黉舍 支撑(资金与场地)等种种兴致俱乐部。别的,门生还可列入先生依据自身兴致构造的小组运动,比如音乐、烹调等。黉舍也支撑门生自身界说的课外兴致运动 (Passionate pursuit ).
归纳综合起来,Olin 门生在四年的进修历程当中,将要进修:
25-35 门从设想到制造的多学科融会课程;
每学期都要展现项目效果
由企业团结出题并卖力 5 万美金的结业设想课程用度
雄厚的课外运动内容
企业练习设计(98% 门生一次,89%门生两次以上)
图 15 机器工程专业某 4 年级门生上的课程
6. Olin 的门生提拔和西席考评
如前所述,在实行项目制教授教养时须要面临西席考评与门生提拔的应战,欧林工学院有其奇特的门生提拔和西席考评机制。
门生提拔:在肯定了办学理念和课程体系框架后,Olin 于 2001 年雇用了 30 名门生同伴来介入课程开辟。怎样让正本可以或许去 MIT 或哈佛大学的优异门生摒弃那些时机来到场一所还不存在、没有名望的小黉舍的教改试验?Olin 的创业者们费力心机, 制造了一些能感动民气的宣扬材料(图 16),通知那些门生比去 MIT 或哈佛更牛逼 的事就是谢绝它们。
图 16 为了吸收第一批门生列入 Olin 奇特的课程测试,Olin 首创团队制造了很多能感感人的宣扬页。
很多请求 Olin 的门生都有过 FIRST 机器人竞赛(或别的赛事) 的阅历。黉舍从一千多优异请求者里,遴选 300 人分三批列入黉舍设置的候选人周末(Candidate weekend). 黉舍 先生、结业生和别的自愿者会与候选人一到,构成一个个团队, 用两天时候列入多种运动。 经由过程这些运动相识门生怎样与人相处,怎样团队协作,和小我的志向、代价观等。末了黉舍会登科 九十多位同砚。
先生考评:没有院系、没有 tenure、没有研讨生/博士学位授予权的 Olin 又是怎样雇用到优异的西席而且能留住他们的呢?Olin 考评范例怎样定?2012 年,黉舍竖立了一个委员会,制订相符黉舍定位的西席评价机制。委员会接纳了 User-Oriented Collaborative Design 要领, 网络大批信息材料,采访包孕每一位先生、校长、校董等相干职员 (Stakeholders), 举办种种研讨会、听证会,聆听相干职员的看法,用两年时候完成了 Olin奇特的西席考评范例和要领 (见图 17)。新的考评体系激发了先生立异教授教养的热忱,为造就将来的立异者坚决了体系保证。
图 17: Olin 西席考评委员会用两年时候,用设想头脑要领,与各相干职员经由过程大批的调研 与研讨会,设置了高度承认的西席考评范例和要领。
7. Olin 履历启发和我们的应战
总结起来, Olin 的履历有几个重要方面值得我们进修,和我们进修历程当中将面临的应战:
(1)体系竖立:从零最先开竖立一套全新的体系、挣脱旧体系体例的束缚。从先生的雇用与考评、课程体系的的打造,讲课体式格局、到门生的遴选与进修体式格局等等。固然,在中国现有情况下迈出这一步异常困难。但若是偶然机兴办一所新大学,Olin 是一个弗成逃避的重要参考情势。 传统大学也可以或许在现有体系旁边竖立一个试验学院来试点Olin 或项目制教授教养情势,总结履历后逐渐向校本部履行,纵然在试验历程当中犯些错 误,影响也异常有限。广东产业大学与松山湖机器人家当基地竖立的粤港机器人学 院 (每一年 80 摆布门生)、南边科技大学新设立的体系设想与智能制造学院 (每一年50 摆布门生)、香港科技大学新设立的体系综合与设想学科部(每一年 30 摆布门生)、 湖南大学与长沙机器人研讨院竖立的湖大机器人学院(每一年 50 摆布门生)、宁波工 程学院与宁波智能手艺研讨院设立的机器人学院(每一年 100 摆布门生)、常州大学 在原华罗庚学院基本上设立的机器人学院等于一些例子。从广工、湖大的履历看, 这些学院要做好,须要在机制(体例、职员、考评 等)、场地与经费方面获得保证。 现有体系的先生情愿介入教改试验的需全职调入新学院、并接收新的考评机制。而且情愿从零最先进修新的教授教养体式格局。别的,一个明白项目制教授教养,有热忱,勤学和有极大捐躯精力的领头人、且情愿化五到十年时候来迭代试验学院的生长也至关重要。
(2)经费与范围:项目制教授教养不论是在师生比例、教授教养经费、场地、设备等方面的请求都是挺高的。Olin 每一年的生均本钱凌驾 10 万美金(师生比例 1:8.5),而港科大 4 万美金(师生比例 1:20)。是不是没有超高的经费投入就难以履行项目制教授教养?也不完全是。肯定的经费保证是须要的,但也可以或许接纳很多情势来提拔效力。比如网上资本(网上课程、案例、互动等),比如随机应变、因地制宜的体式格局克己教授教养设备等等。 河南科技大学仲志丹先生在掌握道理教授教养历程当中就克己了浅易试验装备,结果不错。 港科大机器人研讨所门生与粤港机器人学院门生一道研制了几样轻即可照顾的电机 一体化教授教养装备,其标语是“把试验室装到书包里,任何时候任何所在都可睁开着手 试验进修”。别的,怎样变更周边企业的积极性(企业也急需大批的立异人材),让企 业供应练习课题与经费、企业导师介入课题指点、课程开辟以至教授教养。Olin 每一年招生范围 80 人摆布,也没设计扩展招生(黉舍定位是教改试验室,范围大了就很难勇敢探究与试验了)。上次 Hong Kong X 基金会一个申报,我估算了一下仅大湾区就须要两万多科技首创人级别的人材,怎样扩展Olin 的范围效应,是一个值得沉思的问题。现在,我们团结港科大,港科大广州校区,南科大、广东工大一道探究科创 人材造就,愿望能打破范围限定。也愿望更多的大湾区高校到场我们的同盟。
(3)教授教养理念与实践:仍处于赓续探究和圆满历程当中的 Olin 教授教养理念与实践无疑是革命性的或许说是推翻性的,并具有普适性。该校的师生也异常愿意分享他们的履历。 除每一年超负荷招待大批的来访外,黉舍还构造暑期培训(Summer Institute)。往年 我带头构造了一个大湾区进修组,天津大学顾佩华教授也构造了天大新工科组列入培训。纵然云云,我们 对 Olin 的相识照样 缺乏,要让 Olin 情势周全的在中国落地有很大难度。只需在自身探究的基本上才能真正的进修、相识和掌握项目制教授教养的英华。每一年松山湖机器人基地都邑构造两次以上的新工科教诲研讨会和屡次的小范围课程革新议论班。 多个黉舍的试验学院一道实践、议论、总结、再实践。赓续 迭代、疾速从毛病中进修和提高。
8. 立异人材造就的推翻性立异
科技效果转化 (Technology transfer)是一个区域打造立异经济起首要处理的中心问题。而处理这一中心问题标症结是立异人材造就 (People transfer)。 Olin 工学院创业者们在研讨了传统工程教诲的毛病后,以亘古未有之勇气与刻意,在Olin 基金会的鼎力大举支撑下,走出了一条新的立异人材造就之路。从立异人材的从新定位,到造就立异人材生长的课程体系, 再到课程内容的设置、教授教养情势的革新、门生的遴选和西席的考评等等, Olin重建了一个立异人材生长与造就的生态情况。虽然办学时候不长,范围不大,但 Olin 所显现出的结果是惊人的,同时对我们的启发作用也是巨大的。
用哈佛大学商学院教授 Christensen 的话说,这是立异人材造就领域的一场推翻性立异(Disruptive Innovation)。作者依据自身对一些熟习高校的明白,把他们在立异人材造就领域的地位用图 18 标示出来。立异人材造就应当是大学(双一流照样普通高校)最中心的义务。而立异人材造就的拐点,也即我们常说的推翻式立异情势已涌现。
处理了立异人材造就这一中心问题,我们还须要造另一半桥,家当孵化和加快平台、来链接创业人材与家当。
经由二十年的创业与孵化实践,我们积累了一套创业孵化履历,并于四年前竖立了松山 湖机器人家当基地来实践我们的理念。五十多家公司在基地生根、抽芽并疾速生长起来,而基地的孵化生态也伴随着这些企业的生长赓续迭代和圆满起来 (我们的创业成活率远高于别的处所)。背面我们还会另文引见松山湖机器人家当基地的履历体味,图 19 展现了如许 一个完全的从立异人材造就到家当转化的全历程,衔接人材与家当孵化的配合支柱就是基于 问题标疾速迭代。 左侧我们称之为项目制教授教养,右侧称之为 Lean start up。
图 18: 左侧的曲线代表传统的教诲情势给门生制造的代价。 处于巅峰的 MIT,Stanford, 和 Berkeley 等名校也在探究怎样去打破传统曲线的极限。右侧的曲线是 Olin 代表的新工科教诲,高级教诲六十年后一个推翻式的立异涌现了!
图 19: 一座大桥衔接大学/研讨所与家当。大桥左半部是基于项目制进修的立异人材造就, 右半部是基于精益创业的孵化平台。精益创业的基本理念就是以最有用的体式格局疾速迭代。与 项目制教授教养的道理一脉相承。
参考文献:
[1] A Whole New Engineer, D Goldberg and M. Somerville, ThreeJoy Associates, Inc. 2014
[2] “The Olin curriculum, Thinking towards the future”, M. Somerville, et al, IEEE Trans on Education, pp. 198-205, 2005
[3] Creating Innovators, the Making of Young People Who will Change the World, Tony Wagner, 2012, Harvard University.
[4] Mindset, Changing the way you think to fulfil your potential, Dr Carol S. Dweck, Random House, 2006
[5] GRIT, The POWER of PASSION and PERSEVERANCE, Angela Duckworth, SCRIBNER, 2016 [6] The Art of Innovation, Tom Kelley,Profile Books, 2016
[7] “Rethinking faculty development and assessment at Olin College”, R. Christensen, et al,2016.
[8] “My education at Olin College”, R. Schutzengel, Physics Today, 2014.
[9] “The current and future role of technology and innovation centres in the UK”, a report byDr Hermann Hauser for Lord Mandelson, Secretary of State Department for Business Innovation & Skills, 2009.
[10] The global state of the art in engineering education, New Engineering Education Transformation, Dr Ruth Graham, MIT 2018.
[11] “Remaking Engineering Education for the Innovation Economy”, Dr Rick Miller,
Presentation at HKUST IAS Distinguished Lecture Series,[12]The integration of the humanities and arts with in higher education. Consensus study report, the Engineering and Medicine.
Dec. 12, 2018.
sciences, engineering and medicine
National Academies of Sciences,
作者:李泽湘,长江商学院智造创业MBA科技协作同伴松山湖机器人家当基地发起人、大疆立异董事长、香港科技大学教授。
*文章为作者自力看法,不代表虎嗅网态度
本文由 李泽湘© 受权 虎嗅网 宣布,并经虎嗅网编纂。转载此文请于文首标明作者姓名,连结文章完全性(包孕虎嗅注及其他作者身份信息),并请附上出处(虎嗅网)及本页链接。原文链接:https://www.huxiu.com/article/295606.html
未依照范例转载者,虎嗅保存追查响应义务的权益
将来眼前,你我还都是孩子,还不去下载 虎嗅App 猛嗅立异!,
【煜飞网络】专注网络营销,广告系统设计!
煜飞网络,团队来自好耶,分众等广告公司,在网络广告,互联网营销推广方面有着丰富的经验。
关注我们:请关注一下我们的微信公众号:扫描二维码
,公众号:aiboke112版权声明:本文为原创文章,版权归 所有,欢迎分享本文,转载请保留出处!



评论已关闭!